彎線機彎框機的優勢參數結構原理
Warning: Trying to access array offset on value of type bool in /www/wwwroot/www.qdtiandiyuan.com/wp-content/themes/partdo/post-format/single.php on line 32
彎線機優點:
帶矯直,帶切斷,無干涉,帶推彎,一次成型,無人操作,效率是傳統機型的4-5倍
彎線機設計理念:以機器代替人工,無需調直材料,無需開模即可生產。您需要彎什么形狀,只要它是在一個平面上,我們的機器都可以滿足您的需求。
適用于圓形鋼絲、鐵絲、銅絲或者其他圓形金屬絲,折成各種平面的線形的結構,這些結構一般是折角和直線組成,偶爾也有可能有圈圈或者弧度的形狀。
彎線機主要適用的行業為:汽車零部件、汽車座椅骨架、日用五金制品、超市購物車、貨架、鐵線工藝制品、鳥籠狗籠寵物籠、燈飾線成型制品、漁具配件制品、五金制品上的各種線成型產品的生產,具有十足的加工能力和很高的加工速度和精度。

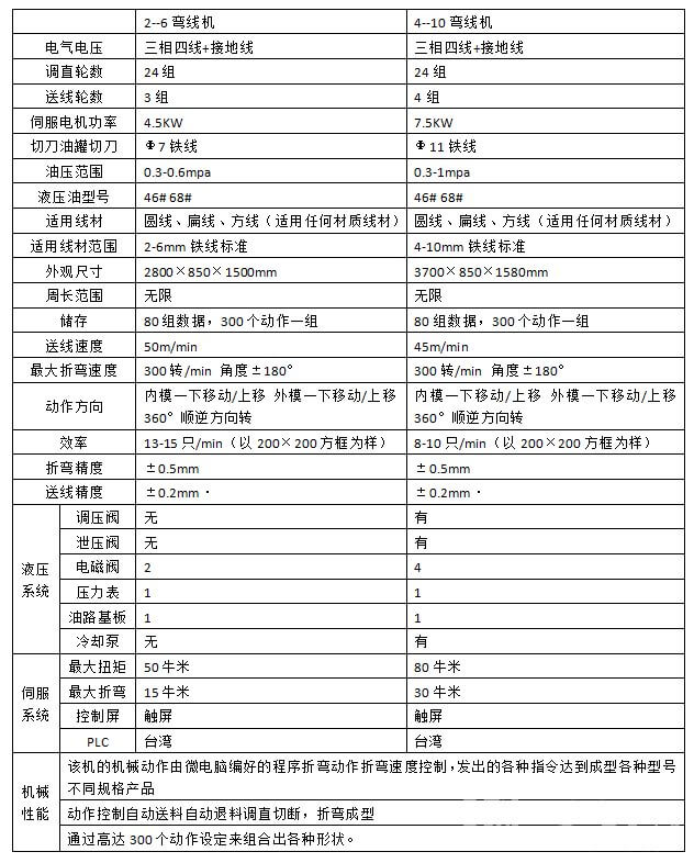
彎線機參數詳情

彎線機結構原理:
1、由精密步進電機驅動送線輪轉動,用PLC與文本顯示器代替步進電機控制器,可以根據需要任意修改步進電機緩升緩降曲線與步進電機轉速,杜絕了機械傳動的沖擊,保證了實際傳送鐵線長度與理論計算長度一致;
2、在設計預算時,已經把每MM長度分為10段脈沖,進一步確保了長度精度的設置;
3、可調液壓油缸剪切,可以保證圓圈切口的整齊性,剪切時間和退刀時間均可以在文本顯示器上直接修改;
4、設計有手動慢速送料、慢速退料功能,操作簡便、減少材料損耗。
彎線機機臺構成:
分送線總成,調直塊,彎線總成,液壓系統,電器控制部分.
1、液壓系統(控制外模升降及切刀);
2、送線總成(完成材料的輸送);
3、調直塊(校直線材);
4、彎線總成(產品成型)。
彎線機的維護
1、彎線機在每次工作前先檢查各個螺絲的松緊,在滑塊上加一點機油,查看各個油缸的動作是否正常;
2、日常維護中一般不要拆卸零件,必須拆卸時,應由專門的修理工人進行。設備在運行中如發現異?,F象,要立即停止,不允許帶病運轉;
3、定期檢查各部位螺絲及緊固部位連接件是否鎖緊,不允許有松動現象,檢查電源線是否老化有無破損,插座接觸是否良好、可靠,及時維修更換;
4、如果長時間未用,應先進行清理,妥善保管,半年要 潤滑一次,并作短時間空轉;
5、彎線機的附件和專用工具應有專用柜架擱量,要保持清潔,防止銹蝕和碰傷。